27日,省公安厅交警总队发布出行提示:国庆期间,群众回家探亲和短途周边旅游需求增大,但受近期莆田、厦门、泉州等地疫情影响,全省高速公路交通流量变化存在不确定性;提醒广大车主出行前做好规划,避开高峰时段和易堵路段,避开中高风险地区,途经高速公路服务区等人员密集场所应全程佩戴口罩,做好安全防护措施。
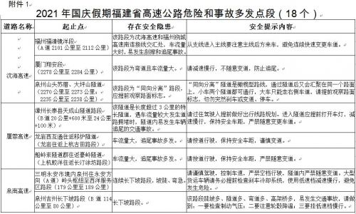
交警部门预计,全省高速公路车流高峰出现在9月30日18时至20时、10月1日8时至11时和10月7日16时至20时,分别为出程和返程的高峰期。特别提醒,近三年国庆节假期,福建高速公路交通事故呈现以下特点:从事故分布看,事故总量占比居前三位的是漳州高速、龙岩高速、厦门高速。近三年全省高速公路发生交通事故较多的隧道有:京台高速牛岩山隧道、黄竹山隧道(福州往古田方向)、沈海高速大坪山隧道、泉南高速龙阁岭隧道(泉州往三明方向)、沙厦高速龙门岭隧道(厦门往安溪方向)、厦蓉高速天成山隧道(漳州往厦门方向)、泉南高速西洋隧道、福银高速雪峰山隧道。
受近期疫情形势影响,交警部门建议广大交通参与者尽量减少交通出行,避免人员大量聚集和流动导致增加传染风险。自驾车出行前,提前通过交通广播、交警微博、微信公众号等及时了解沿途天气、路况和交通管制信息,以及加油站、服务区和收费站分布情况。(记者 严顺龙 通讯员 刘君华)
责任编辑:赵睿
- 福建省大规模培训儿童保健家庭指导员2021-09-28
- 不停教、不停学 福建信息通信业护航“云课堂”2021-09-28
- 让青春在战“疫”中熠熠生辉2021-09-28
- 福建:打通生命通道 全力保障百姓用药需求2021-09-28
- 福建省新型冠状病毒肺炎疫情情况2021-09-28
- 陈元春、高雪娇家庭获评福建省五好家庭2021-09-28
- 福建两市选出新一届市委领导班子2021-09-28
- 省疾控中心:福建疫情防控已取得阶段性明显成效2021-09-28
- 福建:做好因疫情影响造成监护缺失儿童的救助保护工作2021-09-28
- 全省居家社区养老服务设施暂停集中式服务和聚集性活动2021-09-28
- 最新福建新闻 频道推荐
-
福建交警发布2021年国庆假期福建省高速公路交2021-09-28
- 进入图片频道最新图文
- 进入视频频道最新视频
- 一周热点新闻

已有0人发表了评论