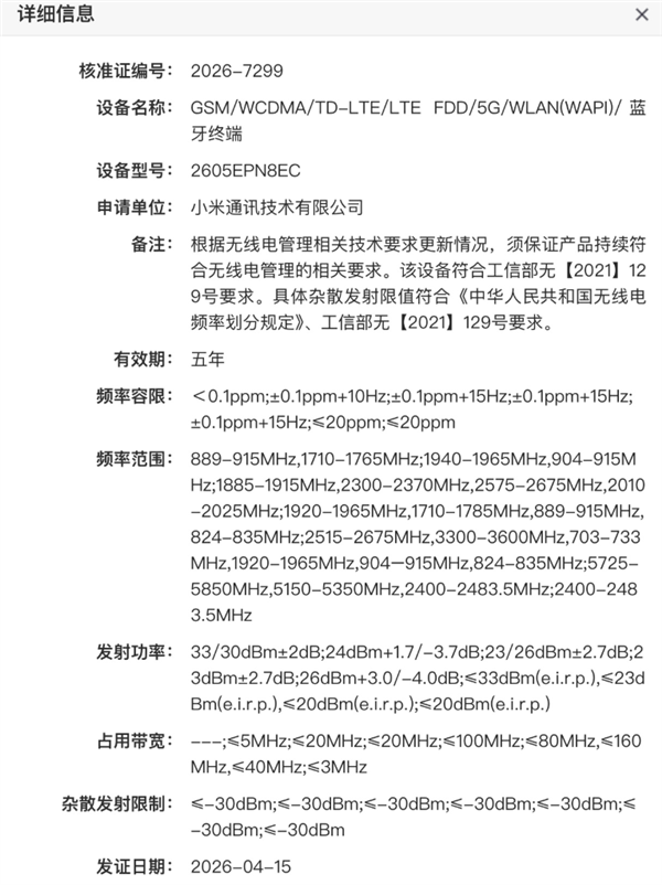
快科技4月15日消息,小米一款型号为“2605EPN8EC”的神秘新机通过工信部无线电核准,预计是小米17 Max。
鉴于小米4月21日将发布REDMI K90 Max,这款全新的小米17 Max应该会在5月发布。

该机与此前的小米17 Pro Max有很大不同,取消了比较出圈的背屏设计,用节省下来的空间堆更大的电池容量,此前曝光的电池为额定7850mAh/典型值8000mAh±,这也是小米品牌手机最大容量电池。
充电方面,预计小米17 Max依然维持100W有线快充+50W无线快充,兼容100W PPS协议。

另外,影像系统也会有些变化,主摄采用三星ISOCELL HP系列2亿像素传感器,搭配索尼IMX8系列5000万像素潜望式长焦+5000万像素超广角,覆盖全焦段拍摄需求。
镜头模组预计与标准版保持一致,外观更简约,实际上也可以看作是小米17的大屏版本。

网曝小米17 Max外观图
搭载第五代骁龙8至尊版,配合LPDDR5X内存+UFS 4.1存储,第一梯队规格。
价格方面,预计小米17 Max会比小米17标准版略高一些,可能看齐小米17 Pro,4999元起售。
责任编辑:庄婷婷
特别声明:本网登载内容出于更直观传递信息之目的。该内容版权归原作者所有,并不代表本网赞同其观点和对其真实性负责。如该内容涉及任何第三方合法权利,请及时与ts@hxnews.com联系或者请点击右侧投诉按钮,我们会及时反馈并处理完毕。
- 小米18 Ultra继续搭载连续光变长焦:业内独家多焦段无损光变2026-04-13
- 小米首款风冷手机!REDMI K90 Max定档:4月21日见2026-04-13
- 小米18 Pro Max设定8500mAh超大电池!2026-04-09
- 最新科技前沿 频道推荐
-
OPPO Find X9 Ultra官图公布:环形模组+拼接2026-04-15
- 进入图片频道最新图文
- 进入视频频道最新视频
- 一周热点新闻

已有0人发表了评论