知识竞赛时间和地点

本次竞赛共分两个阶段:分赛区选拔和总决赛

1.第一阶段各学校分赛区同步进行

福州赛区(11月25日——12月18日)参加学校:福建工程学院、福建农林大学、福建师范大学协和学院、闽江学院

泉州赛区(11月25日——12月18日)参加学校:华侨大学

漳州赛区(11月25日——12月18日)参加学校:闽南师范大学 、漳州职业技术学院

莆田赛区(11月25日——12月18日)参加学校:莆田学院

2.第二阶段总决赛:

决赛地点:福建工程学院决赛时间:12月22日(星期四)下午

公益广告

更多>>视频

更多>>音频

更多>>平面

参赛报名、决赛流程与评分规则:

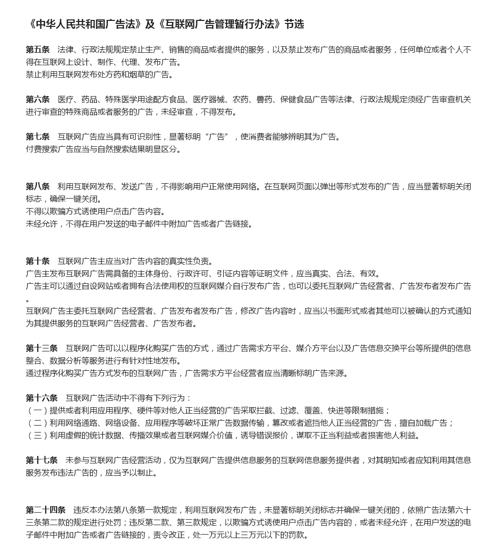
新《广告法》已由中华人民共和国第十二届全国人民代表大会常务委员会第十四次会议修订通过,自2015年9月1日起施行。而《互联网广告管理暂行办法》根据新《广告法》等法律、行政法规制定,由国家工商行政管理总局局务会议审议通过,自2016年9月1日起施行。


福建省工商行政管理局负责指导我省广告业发展,并依据新《广告法》及《互联网广告管理暂行办法》进行我省广告活动的监督管理工作,对相关法律的普及起到主导作用。而福建日报社(集团)新媒体中心隶属于福建日报社(报业集团),作为福建省第一全媒体平台,能够有效覆盖福建省内政府部门、公众,可为广告业相关法律、法规的宣传推广,提供强力的互联网裂变传播和主流媒体联动传播。


本次由福建省工商行政管理局主办,福建日报社(集团)新媒体中心协办的新《广告法》及《互联网广告管理暂行办法》2016年大学生知识竞赛,主要针对省内高等院校相关专业(广告、传媒、法律等)师生举办。此类专业的学生毕业后大多将进入媒体或广告行业,深入学习新《广告法》及《互联网广告管理暂行办法》知识点,以法律规范指导广告教学,为学生创意、设计、制作广告作品巩固法律常识、培养守法意识,为将来我省广告行业的健康发展带来积极意义。


一、大赛宗旨

以新《广告法》和《互联网广告管理暂行办法》的施行为契机,通过知识竞赛,让师生更了解行业法律与规范,注重学生法律思维与创意思维双方面的培养。


二、参赛对象   

省内部分高等院校广告相关专业师生


三、流程安排:

1、12:00前,完成决赛场地的布置、安装、调试、走台等工作。

2、13:00,工作人员、拍摄人员到场做最后检查调试。

                  主持人到场化妆、熟悉流程。

3、13:30,8组参赛队伍到场签到,熟悉场地环境。

                  观众开始进场。

4、14:00,3位评委到场,熟悉场地环境及评分标准。

5、14:30,主持人开场并介绍上半场必答题阶段规则后竞赛正式开始。

6、15:30,上半场必答题阶段结束,主持人宣布中场休息。

7、15:45,主持人开场并介绍规则后开始下半场问答题阶段。

8、16:20,主持人宣布竞赛部分结束,并报告各队总得分情况。

9、16:25,颁发一等奖1名(1位主办方评委上台颁发)。

                  颁发二等奖2名(2位协办方评委同时上台颁发)。

                  颁发三等奖5名(3位评委同时上台颁发)。

10、16:30,合影后决赛结束,开始离场,并分发纪念品。


四、决赛规则:

1、必答题阶段:

(1)题型:单项选择题(21题)、多项选择题(20题)、判断题(15题)。

(2)形式:

                  a.由主持人随机抽取三种题型中的任意1题进行提问。

                  b.每队1题,8组参赛队伍轮流作答,共7轮。

                  c.答题时,参赛队需将答案选项或对错写在答题板上向评委、 观众及主持人展示,并起立持话筒口头回答完整答案。

(3)评分规则:答对1题记10份,答错不记分。

2、问答题阶段:

(1)题型:问答题(8题)。

(2)形式:

                  a.由主持人随机抽取任意1题进行提问。

                  b.每队1题,8组参赛队伍轮流作答。

                  c.答题时,参赛队员需起立持话筒口头回答完整答案。

                  d.参赛队答题后,评委逐题给分(评委可作点评或说明)。

(3)评分规则:

                  a.每题最高得分为30分。

                  b.三位评委根据答案正确完整性及参赛队员表现, 商议后给出综合得分。

3、总分确定:

(1)各参赛队,必答题及问答题两个阶段所得分数之和为该队总得分。

(2)总得分第1名获一等奖,总得分第2、3名获二等奖,其余三等奖。五、其它事项:

1、非福州当地的参赛队伍,请于决赛日上午到达福州决赛场地。

2、各参赛队请于决赛日前五个工作日与会务组确定带队老师及参赛队员姓名、身份。


五、竞赛内容

新《广告法》及《互联网广告管理暂行办法》知识点


六、竞赛题型

单项选择题、多项选择题、判断题、简答题


七、赛题编制

组织广告业内相关人士根据《中华人民共和国广告法》释义及《互联网广告管理暂行办法》释义编制赛题大纲,并由福建省工商行政管理局广告监督管理处进行赛题的最终核定。


八、竞赛形式

(1)由各参赛高校广告法相关专业院系或校内学生组织自行组织开展初赛,选拨队员组建决赛队伍;

(2)每队2人,在校学生均可参赛,可由教师负责指导及初赛的评审工作并选定决赛选手2人,带队老师1人;

(3)2016年12月下旬,邀请评委并组织决赛高校队伍在福州——福建工程学院进行现场决赛,决赛由专业主持人主持,决赛过程并全程录制;

(4)由主办方、协办方共同邀请相关专家作为决赛评委;

(5)决赛设一、二、三等奖(共8个),并颁发由主办方及协办方共同署名的奖状、奖杯及奖金。


九、大赛时间安排  

1、启动征集(11月25日)

2、初赛(12月上旬,由各高校自行组织)

3、决赛与颁奖典礼(2016年12月22日,周四下午)


新《广告法》大学生知识竞赛决赛圆满结束

一等奖

闽南师范大学

 

二等奖

福建工程学院 、漳州职业技术学院

 

三等奖

华侨大学、福建师范大学协和学院

闽江学院、福建农林大学、莆田学院